更新时间:2025-09-02 14:59:49点击:来源:NMPA
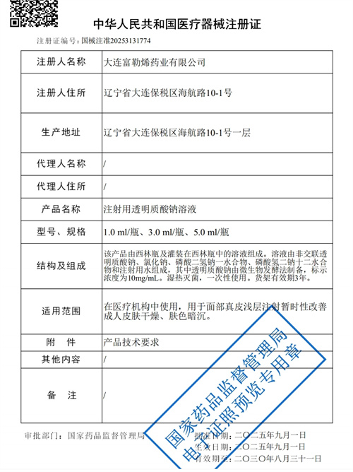
近日,大连富勒烯药业有限公司旗下自主研发申报的“注射用透明质酸钠溶液”正式获批三类注册证,注册编号:国械注准20253131774。适用范围:在医疗机构中使用,用于面部真皮浅层注射暂时性改善成人皮肤干燥、肤色暗沉。
该产品由西林瓶及灌装在西林瓶中的溶液组成。溶液由非交联透明质酸钠、氯化钠、磷酸二氢钠一水合物、磷酸氢二钠一二水合物和注射用水组成。

▲图源:NMPA
据悉,这是目前国内获批的第六款合规水光,此前华熙生物两款水光(润百颜·玻玻、润致·缇透)相继获批,紧随其后瑞士海雅美、乐普医疗、济南格莱威医疗均获批上市。国内水光针市场的进入快速爆发阶段,“水光针”市场正从“野蛮生长”迈向“持证竞争”的规范发展新阶段,谁会是下一个“爆款”?让我们拭目以待!