更新时间:2025-04-15 14:53:07点击:来源:上海市浦东新区人民政府网站、浦东卫生健康
近日,上海市浦东新区卫生健康委员会发布《浦东新区医疗美容门诊部行业合规指引(2025版)》(以下简称《合规指引》)。通过“一册告知”的形式,为医美机构提供全方位、系统化的合规指导。

《合规指引》围绕医美机构及医务人员的执业活动,从多方面进行规范指引,以保障医疗美容服务质量与安全,维护行业秩序。
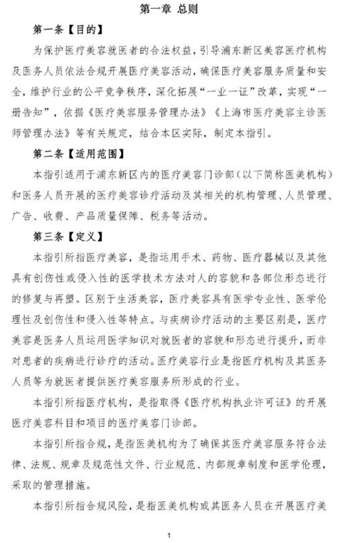
明确指引目的是保护就医者权益、规范医美活动等,适用于浦东新区内医美机构及相关人员的各类医美活动。同时对医疗美容、医疗机构、合规等关键概念予以定义。
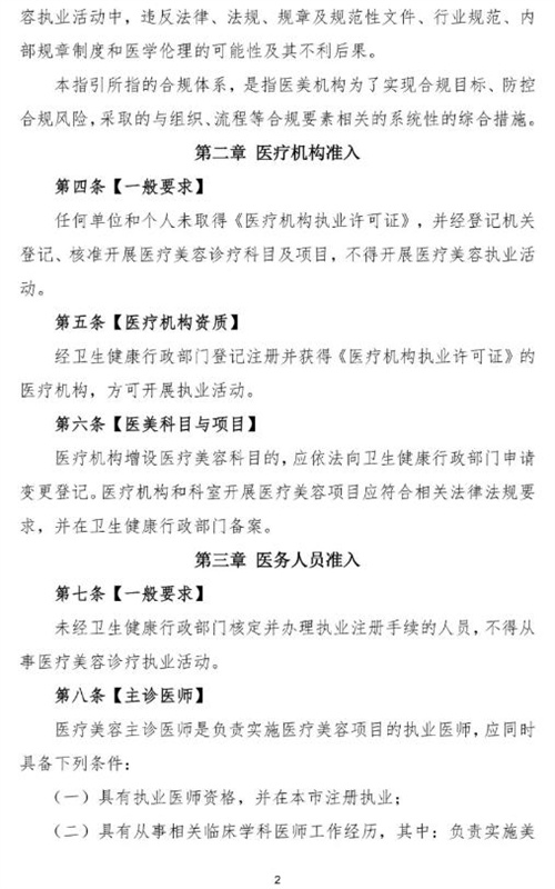
强调未取得《医疗机构执业许可证》且未核准医美科目项目,不得开展执业活动。医疗机构需经登记注册获证,并依法申请变更登记增设医美科目,开展项目要符合规定并备案。
未经卫生健康行政部门核定注册的人员不得从事医美诊疗。主诊医师和护理人员分别有相应的资质和工作经验等要求,如主诊医师需具备执业医师资格、相关临床工作经历等,护理人员需有护士资格及一定护理工作经验等。
医美机构和人员应遵守法规和操作规范,在医疗机构内开展服务,按分级管理目录开展与其技术能力相符的项目。
必须使用合规产品,从有资质的企业购进,按规定验收、储存和使用,不得超范围应用,建立相关管理制度。对特殊管理药品和医疗器械,严格按规定执行。
尊重就医者隐私,手术前书面告知相关信息并获同意,满足就医者对药械产品资料的索要需求。
落实病历书写规范,电子病历需电子签名,妥善保管病历,按规定执行门(急)诊和住院病历保管要求。
开展放射诊疗需获证,对工作人员进行健康检查和培训,对场所和设备进行检测。加强消毒管理,规范处理医疗废物,按规定交由集中处置单位处置。
具备信息化管理条件,建立信息系统并与平台对接,按要求上传医疗服务数据,对数据安全和隐私保护负责。
《合规指引》未尽事宜依相关法律法规执行,违规将被依法查处,医美机构可开展风险评估等工作,由浦东新区卫生健康委员会负责解释。
延伸阅读:
浦东新区医疗美容门诊部行业合规指引
(2025版)








