更新时间:2025-04-01 10:20:28点击:来源:庶正康讯
3月25日,视频号微信小店规则中心发布公告,微信小店将要上线保健食品/膳食营养补充食品类目。
微信小店表示,为规范平台类目经营,更好地满足广大消费者的购物需求和广大商家的经营需求,自2025年04月04日起,平台将新增一级类目【保健食品/膳食营养补充食品】,同时将对一级类目【食品饮料】项下二级类目【保健食品】与一级类目【膳食营养补充食品】进行类目迁移、拆分和关闭。

在准入门槛来方面,申请入驻的商家需满足一下几个条件:
一级类目【保健食品/膳食营养补充食品】仅接受企业主体店铺入驻,暂不支持个体工商户主体店铺入驻;
申请入驻公司注册资本高于100万人民币(包括100万),需确保未在企业经营异常名录中,且所售商品在营业执照经营范围内(销售保健食品,其经营范围必须包括保健食品相关);
仅支持通过认证后获得「品牌自营」标识的店铺申请类目,且品牌需为保健食品/膳食营养补充食品品牌;
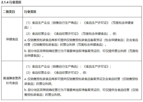
行业资质:生产类企业需《食品生产许可证》,经营类企业需《食品经营许可证》或预包装备案凭证;

可支持商标范围包含:第5类(保健食品/人用膳食补充剂相关)、第29类食品、第30类方便食品、第32类啤酒饮料;且品牌注册商标应为R 标(不接受TM标),开通以上类别注册时长超过180天。
在商品发布规范方面,商品的标题、主图、详情页及标签图等商品信息要符合要求;商品属性应按照商品实际标签参数进行填写,需保证与产品标签、商品描述一致;平台禁止商家、达人出售部分商品。
禁售商品或成分
禁止售卖宣传促进泌乳、改善生长发育、抑制肿瘤、辅助抑制肿瘤、抗突变、壮阳、性功能相关的产品;
一级类目保健/膳食营养补充食品下禁止宣传和售卖含NMN(β-烟酰胺单核苷酸)、GLP-1/司美格鲁肽(索马鲁肽)、γ-羟基丁酸、罂粟花粉、西布曲明、酚酞、番泻苷A、番泻苷B、西地那非的产品;二级类目普通膳食营养补充食品下禁止宣传和售卖含蜂胶的产品。
一级类目保健/膳食营养补充食品下暂不支持发布组合商品(同产品不同规格/口味组合除外)。
不难看出,微信正在拓展电商业务边界。
近日,国金证券发布的《零售渠道变革系列二:从微信小店看电商变革路径与分析》中认为,腾讯通过微信小店探索“社交 +”电商模式,其送礼物功能融合社交与消费场景,借助微信生态的公私域联动实现流量高效复用。

私域流量池的构建,已经成为众多营养健康品牌破局的重要方式,但这条护城河的深浅,考验的是企业“以专业换信任”的定力。
机遇在于,微信生态的强关系属性天然契合健康消费的决策逻辑——用户从“知道”到“购买”需要经历漫长的认知培育,而私域恰恰提供了温度感与专业度兼备的交互场景。
但同时,营养健康行业的特殊属性放大了私域运营的风险阈值,营养内容专业度门槛高,缺乏科学性的传播内容,易为企业招来重罚。
有专家表示,营养健康产品是大健康市场的主力军,其市场属性是“专业化的消费品”,行业升级方向是营养健康科技产业,发展模式将从营销驱动转向科技驱动;营养健康产品科学研究的主攻方向是创新的组方、明确的机理和充分的循证数据,特别是数据积累越多、专业化属性越强,其传播创新空间会越大。
大健康市场已经显露出巨大的增长潜力,在科技创新和投资增加双重因素推动下,市场业态加速转型升级。做好准备的企业不仅可以收割存量市场,并且有更强大的力量开发增量市场。