更新时间:2025-06-25 13:56:34点击:来源:Hyamed海雅美
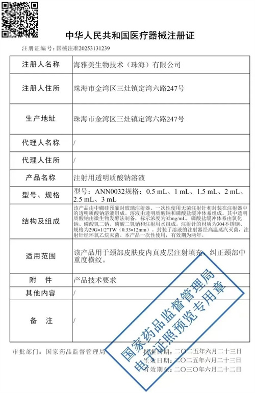
6月24日,Hyamed海雅美宣布瑞士海雅美实验室新品注射用透明质酸钠溶液「Hyamax海维纳斯・雅派」获NMPA批准上市,注册证编号:国械注准20253131239。该产品用于颈部皮肤皮内真皮层注射填充,纠正颈部中重度横纹。

01.Hyamax海维纳斯・雅派
据悉,该产品型号:ANN0032;规格:0.5mL、1mL、1.5mL、2mL、2.5mL、3mL,多种规格可供选择。
标示浓度为32mg/mL高浓度大小分子HA深度滋养肌肤全层组织,填补真性皱纹凹陷,锁住水分,提升肌肤饱满度,淡化细纹立现水润光滑。
大小分子高低温物理缠结技术,双分子HA协同抗衰,大分子HA(>900 kDa)深层支撑、改善松弛;小分子HA(<350 kDa)激活细胞促胶原生长,实现“由内而外的紧致提升”。
无交联剂BDDE,降低栓塞风险,零残留,更安全!

02.关于瑞士海雅美
瑞士海雅美集团是一家专注于研发医学级高端医美产品的国际品牌,成立于2011年。该集团在瑞士日内瓦设立总部和研发基地,并在全球建立了多个生产基地,包括法国尚贝里和中国珠海,形成了横跨欧、美、亚的全球化产业版图。瑞士海雅美的医美产品涵盖玻尿酸、胶原蛋白、重组肉毒毒素、CAHA等多种类型,畅销全球70多个国家和地区。

瑞士海雅美以其技术创新和严格的质量控制著称,尤其是在玻尿酸领域。公司的产品线不断扩展和完善,推出了“海维纳斯•海π”的玻尿酸产品,该产品在中国市场获得了批准,并以改善下颌轮廓而著称。此外,公司还积极开发新的医美产品,如面部水光、颈纹产品和长效水光等,以满足不断变化的市场需求。
瑞士海雅美集团不仅关注产品研发,还重视市场培训和合规性,确保机构和医生能够提供最优质的服务。他们通过国际视野与本土适应性的结合,不断创新和完善自身在全球医美市场的竞争力。